美国发布亿美元征税产品第四批排除清单
数码印花网2023-08-04 13:58:24数码印花资讯368来源:数码印花
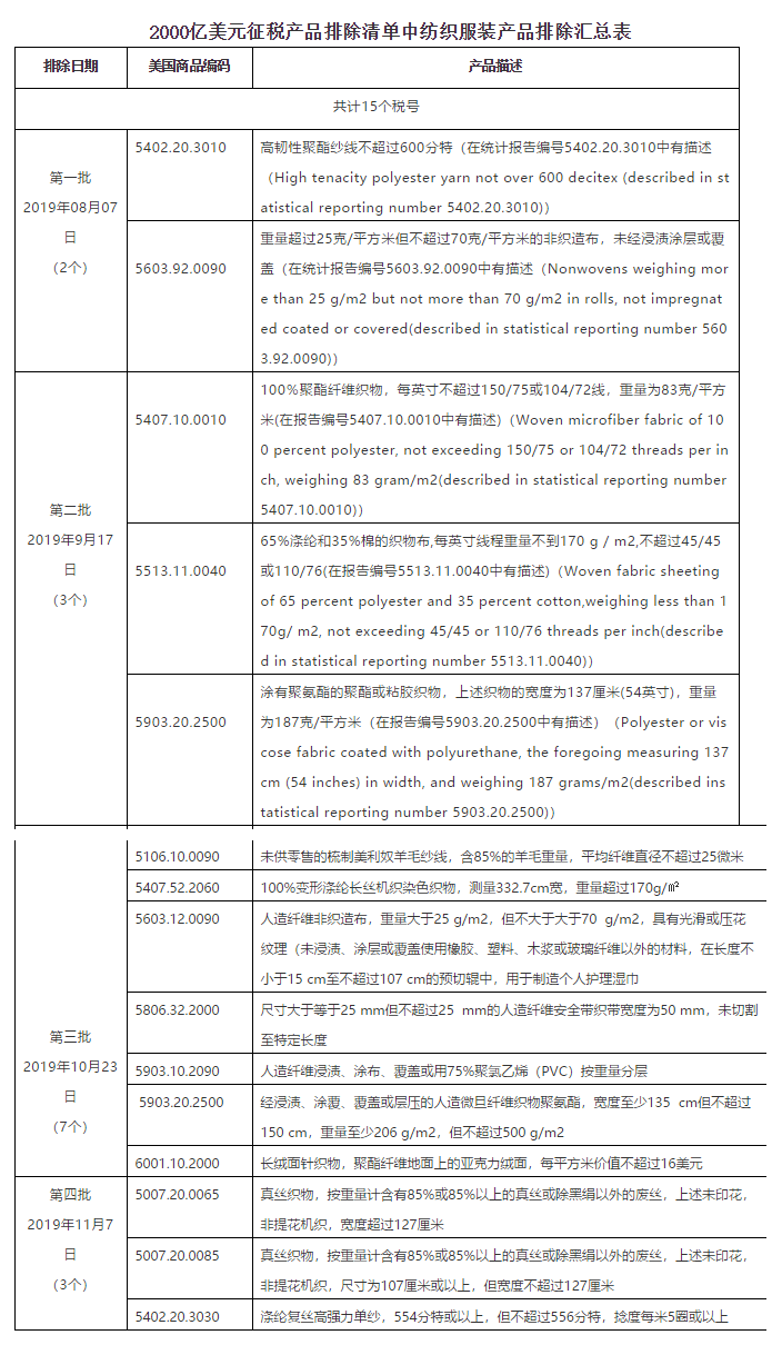
美国当地时间11月7日,美国贸易代表办公室(USTR)公布第4批2000亿美元加征关税商品清单项下的产品排除公告,本次排除共涉及36项产品,其中包括纺织服装产品3个税号。截至目前美方已发布4批2000亿产品排除清单,其中第1批涉及2个纺织服装产品税号,第2批涉及3个纺织服装产品税号,第3批涉及7个纺织服装产品税号,共计15个纺织服装产品税号。被排除的产品在出口美国时将不再被加征301关税。排除有效期可追溯至2000亿清单生效之日——2018年9月24日。本次公告中列明的被排除产品的有效期为2018年9月24日至2020年8月7日。
具体排除的3类纺织服装产品描述与HS码如下:
1.真丝织物,按重量计含有85%或85%以上的真丝或除黑绢以外的废丝,上述未印花,非提花机织,宽度超过127厘米,5007.20.0065;
2.真丝织物,按重量计含有85%或85%以上的真丝或除黑绢以外的废丝,上述未印花,非提花机织,尺寸为107厘米或以上,但宽度不超过127厘米,5007.20.0085;
3.涤纶复丝高强力单纱,554分特或以上,但不超过556分特,捻度每米5圈或以上,5402.20.3030;

本次2000亿排除清单USTR公告原文地址:https://ustr.gov/sites/default/files/enforcement/301Investigations/%24200_Billion_Exclusions_Granted_November.pdf
AAADF3RSEGDTHIU

发表评论